产品列表PRODUCTS LIST汇彩网welcome

联系信息

  • 电话:
    0517-86909786
  • 手机:
    151-5283-4505

天然气涡街流量计

简要描述:

汇彩网welcome**生产中测量天然气常用的有四种仪表,涡街流量计,旋进旋涡流量计,气体涡轮流量计,气体罗茨流量计,对于工厂内部考核用测量天然气用什么流量计合适,旋进旋涡天然气流量计有高的性价比,测量性能稳定,防震无机械可动部件,价格成本适中。是工厂内部考核使用的**。江苏力···

QQ在线留言
天然气涡街流量计






**生产中测量天然气常用的有四种仪表,涡街流量计,旋进旋涡流量计,气体涡轮流量计,气体罗茨流量计,对于工厂内部考核用测量天然气用什么流量计合适,旋进旋涡天然气流量计有高的性价比,测量性能稳定,防震无机械可动部件,价格成本适中。是工厂内部考核使用的**。江苏力创仪表科技有限公司生产的智能旋进旋涡流量计,带温压补偿一体,锂电池24V栓供电,标况工控双显示。
 
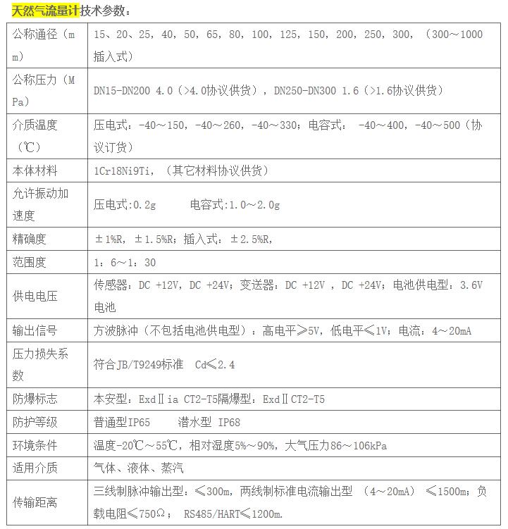
天然气流量计概述:
 
         涡街天然气流量计的基本原理是卡门涡街原理,即“涡街旋涡分离频率与流速成正比”。变送器流通本体直径与仪表的公称口径基本相同。如图一所示,流通本体内插入有一个近似为等腰三角形的柱体,柱体的轴线与被测介质流动方向垂直,底面迎向流体。 
 
 
当被测介质流过柱体时,在柱体两侧交替产生旋涡,旋涡不断产生和分离,在柱体下游便形成了交错排列的两列旋涡即“涡街”。理论分析和实验已证明,旋涡分离的频率与柱侧介质流速成正比。 旋涡交错分离,在柱体两侧及柱体后面的尾流中产生脉动的压力,设在柱体内部(或后面)的检测探头受到这种微小的脉动压力的作用,使埋设在探头内的压电晶体 元件受到交变应力而产生交变电荷信号。该信号经放大器上的电荷变换、放大,滤波限幅和触发整形处理后,输出频率与旋涡分离频率相同的方波电压脉冲信号。该 信号再送到就地显示仪,传感器输出的每一个脉冲将代表一定体积的被测流体。一段时间内的输出总脉冲数,将代表这段时间内流过传感器的流体总体积。传感器输出的电压脉冲信号送到连于一体的就地显示仪。就地显示仪采用*新微功耗CPU,测量涡街传感器输出的频率信号,根据设定的密度,涡街流量系数进行流量运算,现场液晶显示瞬时流量和累计流量。
天然气流量计产品优势:
▲不受温度、压力的影响,同时不易堵,不易卡,不易结垢,耐高温、高压。
▲安全防爆,适用于恶劣环境。
▲无可动部件、无空洞缝隙设计,产品无磨损、耐脏污,无需机械维修,使用寿命长。
▲采用微功耗****,电池供电的现场显示型流量计,可不断电运行两年以上。
▲稳压补偿一体化设计。
▲电流输出均为电隔离型,具有良好的共模干扰抑制能力。
▲同时显示流量值与累计流量值,不必轮流切换。
▲采用抗振探头,有效消除外界振动影响。
▲电路采用表面贴装工艺,结构紧凑,可靠性高。
▲采用分体式信号转换器,电缆*长10米。
▲量程比宽达20:1。
 
▲整体结构设计合理,动态测量范围宽,压力损失小。
▲分体式涡街流量计采用不锈钢材质,可适用于腐蚀性介质的测量。
▲现场液晶显示,脉冲、4-20mA输出或485通讯,可与工业自动化系统连接。
 
气体罗茨流量计工作原理:
 
   天然气流量计(罗茨流量计)利用机械测量元件把流体连续不断地分割成单个已知的体积部分,根据计量室逐次、重复地充满和排放该体积部分流体的次数来测量流量体积总量。
 
当被测流体流经流量计时,流体的动压力使进出口间形成一个差压而推动腰轮旋转当流体推动D2轴上腰轮反时针方向转动时,图1A,与之相连的驱动齿轮带动D1铀上的腰轮顺时针转动,转动90o后成为图1C状态,上边的腰轮受流体推动顾时针转动,驱动齿轮带动下边腰轮反时针旋转,腰轮旋转360o时,有四倍于计量室有效容积的流体排出流量计。这样,两个腰轮交换驱动旋转,随着腰轮的转动,流体经由计量室不断排出流量计。腰轮每转一圈排出的流体体积是一个固定值,即排出量与腰轮轴转数成正比,通过腰轮轴及其它传动机构,将旋转的次数减速后传递到积算显示部分。正是腰轮流量计的这种工作原理决定了这种流量计只要计量室内部配合间隙设计、组装合理,它就会有较高的精度和较低的启步流量,这一特性在民用小区燃气计量中极为重要,它既满足了居民正常用气时的计量精度,又克服了其它类型流量汁对居民用气低峰时微小气量的无能为力。
 
佰富彩-主页 欢迎万彩网100 旭彩网 - 首页 639CC2全民彩 - 首页 百瑞彩票网 62彩集团(中国区)官方网站